Im April 2020 fand ein Pilot mit der Meissner AG, einem bekannten Werkzeugbauunternehmen aus Mittelhessen, statt. Hierbei galt es, den Clous-Prozess aus Sicht des Auftraggebers und Auftragnehmers in puncto Usability und Funktionalität zu beleuchten. Als Anwendungsfall wurde hier die CAD-Konstruktion von Teilen eines Blasformwerkzeuges gewählt. Der Auftrag, den ein ausgewählter Meissner-Konstrukteur in der Rolle des Auftraggebers anlegte, bestand darin, 10 Stahleinsätze für das Blasformwerkzeug auf Basis einer Formfläche des im Werkzeug zu fertigenden Produktes und eines Startmodells des Stahleinsatzes (auch Stahlkante oder Stahlschneidkante genannt) zu konstruieren.
Rendering eines geöffneten Blasformwerkzeuges.
(Bild: Meissner)
Das ist eine repetitive Konstruktionstätigkeit, bei der ein Start-CAD-Modell dieser Stahlkante an die Formfläche angepasst wird. Die Formfläche selbst steht dabei jedem Konstrukteur (Auftragnehmer) nach der Zerteilung durch die Clous.Engine nur als kleiner Ausschnitt zur Verfügung und definiert damit auch die Dimensionen des zu konstruierenden Stahleinsatzes. Zwei der vier Konstrukteure, die die Aufgaben bearbeiteten, stammen aus anderen Konstruktionsabteilungen und waren somit a priori nicht mit der Materie „Blasformwerkzeuge“ vertraut. Das war wichtig, um auch aufzuzeigen, welche Informationen der Auftraggeber an die Aufgaben anhängen muss, damit der Auftragnehmer selbstständig die Aufgabe lösen, also die CAD-Konstruktion nach geometrischen und technologischen Randbedingungen ausführen, kann.
Das Bild zeigt die prinzipielle Vorgehensweise bei der verteilten Konstruktion von Stahleinsätzen (hier zur Vereinfachung mit nur 4 Teilstücken).
Am Ende des Prozesses stehen dem Auftraggeber dann 10 Stahleinsätze ähnlich wie unten abgebildet im Zusammenbau digital zu Verfügung. Vier Konstrukteure haben zehn Stahleinsätze in weniger als je 4 Stunden erstellt. Zehn Konstrukteure hätten alle Einsätze dann in ca. 2 Stunden (wenn alle zeitgleich arbeiten) erstellt.
Exemplarisches Modell für Stahleinsätze, 8 Stück im Zusammenbau.
(Bild: Clous)
Im Vorfeld wurden sowohl der auftraggebende Konstrukteur, also der Anwender der Clous.Engine, in 15 Minuten anhand eines Beispiels durch die Clous GmbH geschult, die Clous.Engine zu bedienen. Die Konstrukteure in der Rolle Auftragnehmer schauten ein 3-minütiges Videotutorial zur Bedienung der Clous.Platform-Oberfläche. Darüber hinaus wurden fünf Benutzerkonten auf der Clous.Platform eingerichtet, eines in der Plattformrolle "Auftraggeber" und vier in den Plattformrollen "Auftragnehmer". Beide Rollen erlauben nur bestimmte Sichten und Rechte auf die Daten auf der Clous.Platform.
Jetzt unser E-Paper kostenlos lesen
In Zeiten von Homeoffice und Coronakrise erreichen unsere Hefte nicht mehr jeden Leser. Damit Sie dennoch alle wichtigen Informationen zur Verfügung haben, bieten wir unsere E-Paper kostenlos zum Lesen an!
Dabei durchliefen die Meissner-Konstrukteure in ihren Rollen folgende Schritte:
1. Erstellen eines Konstruktionsrichtlinien-Auszugs
2. Zerteilung der Formfläche mithilfe der Clous.Engine
3. Erstellen von Auftrag und Aufgaben mittels Clous.Engine
4. Anreicherung der Aufgaben um Metadaten und Zusatzdokumente und -modelle
5. Freigabe der Aufgaben auf der Clous.Platform
6. Annahme und Bearbeitung der Aufgaben durch Meissner-Konstrukteure in der Rolle der Auftragnehmer
7. Rückführung der Auftragsergebnisse auf die Clous.Platform
8. Synthese der Aufgabenergebnisse in das Gesamt-Werkzeug-CAD-Modell
Die Clous.Engine war bei Messner mit Catia verbunden.
(Bild: Clous)
Nach dem Start der Clous.Engine (die Clous.Engine wurde auf einem Windows-PC der Clous GmbH ausgeführt und der Konstrukteur bediente sie per Team-Viewer-Zugriff) und der Nutzerauthentifizierung verbindet der Anwender die Clous.Engine mit dem gewünschten CAD-System.
Das Bild zeigt die Auftragsmetadatenbeschreibung.
(Bild: Clous)
Schutz des geistigen Eigentums
Im nächsten Schritt wurde der Auftrag angelegt und dann auf den Server als Container hochgeladen. Ab diesem Zeitpunkt konnten dann Aufgaben samt ihren Dateien in diesem Container gefüllt werden. Alternativ können auch erst die Aufgaben erzeugt werden. Diese bleiben dann so lange lokal bis ein Auftrag dazu angelegt wurde. In diesem Fall wurde die Anzahl der sichtbaren Aufgaben auf vier beschränkt, d.h. dass jeder Auftragnehmer maximal vier Aufgaben aus dem Auftrag annehmen kann, ergo nur einen Teil des Gesamtmodells zu Gesicht bekommt. Diese Steuerung der Datenfreigabe ist ein wichtiger Aspekt des Know-how- und IP-Schutzes. Um sicherzustellen, dass nur Meissner-Konstrukteure diese Aufträge annehmen können, ist der Haken bei „firmeninterner Auftrag“ gesetzt. Die Vergütungssumme im Bild dient hier nur der Kontrolle (bzw. später auch der Freigabe durch Vorgesetzte über dieses Auftragsvolumen) und wird aktualisiert, sobald die Aufgaben mit ihren Einzelvergütungen dem Auftrag zugeordnet sind.
Wissen ist Wettbewerbsvorteil!
Bleiben Sie auf dem Laufenden: Mit unserem Newsletter informiert Sie die Redaktion der konstruktionspraxis immer dienstags und freitags zu Themen, News und Trends aus der Branche.
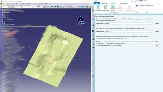
Im nächsten Schritt wurde nun die Formfläche als zu teilendes Objekt ausgewählt, die Skizze mit den Teilungskurven als Teilungsskizze und die meisten anderen Objekte in dieser CAD-Datei als zu löschen markiert, da sie u. U. Unternehmens-Know-how offenbaren würden, oftmals aber gar nicht nötig bzw. sogar irritierend für die Ausführung der Konstruktionsarbeit durch die Auftragnehmer ist. Die Teilungskurven sind vom Auftraggeber nach technologischer Expertise gezielt gelegt. Entlang dieser wurde anschließend durch den Algorithmus eine rekursive Teilung der Gesamtfläche in insgesamt zehn Teile vollzogen.
Wie in der Abbildung zu sehen ist, wurde jede Aufgabe dann um einen Detailbeschreibungstext, der die Aufgabendefinition enthält, sowie Vergütung und folgende Dateien ergänzt und mit einem Dokumenttypen zur sinnvollen Verwaltung im PDM-System der Clous.Platform versehen.
Dateien, die jeder Aufgabe zugeordnet und den Auftragnehmern zur Verfügung gestellt werden.
(Bild: Clous)
Diese Aufgaben wurden dann dem Auftrag „Konstruktion BF-Stahleinsatz Catia“ zugeordnet, alle Daten auf die Clous.Platform hochgeladen und dort zur Bearbeitung durch die Clous.Community, in diesem Falle also die vier Meissner-Konstrukteure, freigegeben.
Formfläche mit Teilungsskizze: Catia V5 (links) und Clous.Engine (rechts).
(Bild: Clous)
Ergebnis-Teilmodelle der Formfläche nach der Zerlegung in Catia (links) und entsprechend erzeugte Aufgaben mit Metadaten und Zusatzmodellen rechts in der Clous.Engine.
(Bild: Clous)
Projektüberwachung und -steuerung sowie Zugriff per Webbrowser
Der Auftraggeber konnte sowohl über die Clous.Engine als auch die Clous.Platform per Webbrowser jederzeit seine Projektdaten und vor allem die Verlaufsanzeige nutzen, also wusste auch von unterwegs jederzeit, wo sein Konstruktionsprojekt steht.
Projektansicht im Webbrowser (links) und in der Clous.Engine (rechts) aus Sicht des Auftraggebers.
(Bild: Clous)
Die Clous.Platform erfüllt die Aufgabe der Auftragsvermittlung und Vertragsabschluss zwischen Auftraggeber und Auftragnehmer, der Datenhaltung und Verteilung, der Kommunikation mit dem Auftraggeber sowie später auch dem Payment. Die Clous.Community-Konstrukteure benötigten für den Zugriff auf die Daten und auch den späteren Upload ihrer Arbeitsergebnisse lediglich den Webbrowser.
Stand: 08.12.2025
Es ist für uns eine Selbstverständlichkeit, dass wir verantwortungsvoll mit Ihren personenbezogenen Daten umgehen. Sofern wir personenbezogene Daten von Ihnen erheben, verarbeiten wir diese unter Beachtung der geltenden Datenschutzvorschriften. Detaillierte Informationen finden Sie in unserer Datenschutzerklärung.
Einwilligung in die Verwendung von Daten zu Werbezwecken
Ich bin damit einverstanden, dass die Vogel Communications Group GmbH & Co. KG, Max-Planckstr. 7-9, 97082 Würzburg einschließlich aller mit ihr im Sinne der §§ 15 ff. AktG verbundenen Unternehmen (im weiteren: Vogel Communications Group) meine E-Mail-Adresse für die Zusendung von redaktionellen Newslettern nutzt. Auflistungen der jeweils zugehörigen Unternehmen können hier abgerufen werden.
Der Newsletterinhalt erstreckt sich dabei auf Produkte und Dienstleistungen aller zuvor genannten Unternehmen, darunter beispielsweise Fachzeitschriften und Fachbücher, Veranstaltungen und Messen sowie veranstaltungsbezogene Produkte und Dienstleistungen, Print- und Digital-Mediaangebote und Services wie weitere (redaktionelle) Newsletter, Gewinnspiele, Lead-Kampagnen, Marktforschung im Online- und Offline-Bereich, fachspezifische Webportale und E-Learning-Angebote. Wenn auch meine persönliche Telefonnummer erhoben wurde, darf diese für die Unterbreitung von Angeboten der vorgenannten Produkte und Dienstleistungen der vorgenannten Unternehmen und Marktforschung genutzt werden.
Meine Einwilligung umfasst zudem die Verarbeitung meiner E-Mail-Adresse und Telefonnummer für den Datenabgleich zu Marketingzwecken mit ausgewählten Werbepartnern wie z.B. LinkedIN, Google und Meta. Hierfür darf die Vogel Communications Group die genannten Daten gehasht an Werbepartner übermitteln, die diese Daten dann nutzen, um feststellen zu können, ob ich ebenfalls Mitglied auf den besagten Werbepartnerportalen bin. Die Vogel Communications Group nutzt diese Funktion zu Zwecken des Retargeting (Upselling, Crossselling und Kundenbindung), der Generierung von sog. Lookalike Audiences zur Neukundengewinnung und als Ausschlussgrundlage für laufende Werbekampagnen. Weitere Informationen kann ich dem Abschnitt „Datenabgleich zu Marketingzwecken“ in der Datenschutzerklärung entnehmen.
Falls ich im Internet auf Portalen der Vogel Communications Group einschließlich deren mit ihr im Sinne der §§ 15 ff. AktG verbundenen Unternehmen geschützte Inhalte abrufe, muss ich mich mit weiteren Daten für den Zugang zu diesen Inhalten registrieren. Im Gegenzug für diesen gebührenlosen Zugang zu redaktionellen Inhalten dürfen meine Daten im Sinne dieser Einwilligung für die hier genannten Zwecke verwendet werden. Dies gilt nicht für den Datenabgleich zu Marketingzwecken.
Recht auf Widerruf
Mir ist bewusst, dass ich diese Einwilligung jederzeit für die Zukunft widerrufen kann. Durch meinen Widerruf wird die Rechtmäßigkeit der aufgrund meiner Einwilligung bis zum Widerruf erfolgten Verarbeitung nicht berührt. Um meinen Widerruf zu erklären, kann ich als eine Möglichkeit das unter https://contact.vogel.de abrufbare Kontaktformular nutzen. Sofern ich einzelne von mir abonnierte Newsletter nicht mehr erhalten möchte, kann ich darüber hinaus auch den am Ende eines Newsletters eingebundenen Abmeldelink anklicken. Weitere Informationen zu meinem Widerrufsrecht und dessen Ausübung sowie zu den Folgen meines Widerrufs finde ich in der Datenschutzerklärung, Abschnitt Redaktionelle Newsletter.
Sicht auf die Clous.Platform im Webbrowser durch Auftragnehmer. Eine verfügbare Aufgabe zur Bearbeitung.
(Bild: Clous)
In der Abbildung links ist eine letzte verfügbare Aufgabe (von insgesamt zehn) angezeigt, bevor der Auftragnehmer diese Aufgabe angenommen hat. Dazu wählte er die Aufgabe einfach aus und setzte den Status auf Umsetzung. Dadurch entsteht im Regelfall der Vertrag und der Auftragnehmer ist nun in der Pflicht, die Arbeit zu leisten. Gleichzeitig erhält er somit den Zugriff auf die angehängten Aufgabendateien. Über das Dokumentenobjekt im Browser kann der Auftragnehmer die zur Verfügung gestellten Dateien herunterladen, bearbeiten und dorthin auch die Ergebnisdateien, also in der Regel CAD-Konstruktionsdateien, wieder hochladen. Abschließend setzt der Auftragnehmer den Status auf Fertig, wodurch dem Auftraggeber signalisiert wird, dass die Aufgabe aus Sicht des Auftragnehmers erledigt ist und er das Ergebnis prüfen kann.
Statuswechsel auf "Umsetzung" stellt den Werksvertrag zwischen Auftragnehmer und Auftraggeber her und gibt die Aufgabendateien dem Auftragnehmer frei.
(Bild: Clous)
Seminartipp
Im Seminar Patentrecht für Ingenieure und Konstrukteure lernen Teilnehmer, wie sie Patente richtig lesen und auslegen. Zudem geht es um die Möglichkeiten, Innovationen schützen zu lassen, den Ablauf von der Idee bis zum Patent, strategische Entscheidungen zu Kosten und Nutzen sowie die Verletzung eigener Schutzrechte und Schutzrechte Dritter bei Produktneueinführungen.
Zusammenfügen aller Teilkonstruktionsergebnisse
Nach Einzelteilprüfung jedes Teilergebnisses durch den auftraggebenden Konstrukteur bei Meissner wurden nach Statuserreichen 100% des Auftrages dann mithilfe der eingebauten Synthesefunktion der Clous.Engine alle Teilergebnisse in das Gesamtwerkzeug-CAD-Modell (im Bild ist der Rest des Werkzeuges aus Geheimhaltungsgründen nicht angezeigt) in Sekundenschnelle eingebaut.
Userfeedback & Erkenntnisse aus dem Projekt bei Meissner
Im Zuge dieses Piloten wurden die Anwender von Clous.Platform und Clous.Engine bezüglich der Usability direkt im Anschluss befragt. Basis für den Fragebogen war ein SUS-Test (System-Usability-Scale-Test). Ein Testbogen galt dem Auftraggeber für die Benutzung der Clous.Engine und der Clous.Platform und bestand aus 85 Fragen. Ein weiterer Testbogen den Auftragnehmern für die Benutzung der Clous.Platform und bestand aus 29 Fragen.
Die Ergebnisse der Befragungen lassen folgende Hauptschlüsse und Erkenntnisse zu:
Bereitschaft, die Clous.Platform-Website häufiger zu nutzen, ist deutlich signalisiert.
Die einfache Bedienung der Clous.Platform ist von allen Befragten bestätigt.
Das 3-minütige Videotutorial zur Bedienung der Clous.Platform ist vollständig ausreichend.
Hier einige Zitate aus der Befragung:
„Einfacher, unkomplizierter Aufbau der Seite, sodass man schnell wusste wo was zu finden ist.“
„durch die Übersichtlichkeit muss man in Untermenüs arbeiten, was aber vertretbar ist.“
Verbesserungswünsche:
„Evtl. einen zentralen Ort schaffen, was die Aufgabe ist und wie diese zu lösen ist. Momentan gibt es die Beschreibung in den Stammdaten und die heruntergeladenen PDF Lastenheft. Dieses könnte man eventuell zusammenfassen.“
„Struktur des Lastenheftes anpassen entsprechend dem konstruktiven vorgehen. Beschreibung in welchem Part was enthalten ist.“
Clous.Engine nach Einführung leicht bedienbar
Die Auswertung der Usability der Clous.Engine konnte leider nicht erfolgen, da der betreffende Mitarbeiter des Piloten für die Befragung anschließend nicht mehr zur Verfügung stand.
Aus der direkten Beobachtung und der Liveverfolgung der vorgenommenen Handlungen des Meissner-Konstrukteurs als Auftraggeber kann jedoch resümiert werden, dass die Clous.Engine nach kurzem Anlernprozess ohne weitere Rückfragen zu bedienen war. Der Anwender hat gelegentlich die Kontexthilfe in der Clous.Engine zu Rate gezogen, wenn er bei Entscheidungen unsicher war.
Konstruktionsrichtlinien sind kompliziert und nicht immer aktuell
Obwohl das Unternehmen sog. Konstruktionsrichtliniendokumente pflegt, aus denen hervorgeht, wie in den Domänen Konstruktionen auszuführen sind, bedurfte es hier der Unterstützung durch die Clous GmbH. Der Auftraggeber kennt sich in der Materie Blasformwerkzeugbau bestens aus und weiß im Schlaf, wie die Stahleinsätze auszulegen und zu konstruieren sind. Ein Teil dieses Wissens ist verschriftlicht – aber eben nicht alles. Darüber hinaus schien es nicht so leicht, das Konstruktionsrichtliniendokument für Stahleinsätze aus den vielen vorliegenden Dokumenten heraus zu erstellen bzw. eine umfangreiche Richtlinie gezielt einzukürzen, um nur so viel Wissen an den Auftraggeber preiszugeben, wie nötig war, aber wiederum genügend, um auch einen CAD-Konstrukteur ohne spezielles Vorwissen zu Blasformen und Stahleinsätzen zu befähigen, die Konstruktionsleistung zu erbringen.
Stahleinsätze als Teilergebniskonstruktionen direkt von der Clous.Platform über und mithilfe der Clous.Engine ins Werkzeugmodell verbaut.
(Bild: Clous)
Danksagung
Die Meissner AG hat bei der Entwicklung der Prozessschritte als zukünftiger Anwender wichtige Eingaben und Hinweise zur Gestaltung des Workflows geliefert und die Teilergebnisse evaluiert, um die Schritte abzusichern. Darüber hinaus hat sie mit dem Startmodell der Stahlschneidkante ein intelligentes Modell bereitgestellt, dass die Schnittstellen an der Übergabe von Kühlfluiden zwischen zwei Stahleinsätzen und die Platzierung der Stahlschneidkanten im Raum abbildet. Last but not least haben die Konstrukteure der Meissner AG freundlicherweise Werkzeugdaten bereitgestellt und Startmodelle geliefert, sodass dieser Pilot überhaupt erst möglich wurde. Wir bedanken uns bei der Meissner AG für die Zusammenarbeit und die Erlaubnis, die Daten hier zu publizieren.
* Thomas Vorsatz und Claas Blume, Geschäftsführer, Clous GmbH