Nach wie vor gehören Änderungen an Maschinen zum Tagesgeschäft sowohl von deren Betreibern als auch Herstellern. Wer eine Maschine modifiziert, muss jedoch einige Vorgaben und Richtlinien beachten. Welche Vorgehensweise bietet sich an und welche Pflichten resultieren aus der Änderung?
Das Seminar "Risikobeurteilung und Betriebsanleitung" der Vogel Akademie geht auf die Umsetzung der wichtigsten Anforderungen der Maschinenrichtlinie 2006/42/EG ein.
(Bild: Phoenix Contact)
Die Regeln stehen: Innerhalb des europäischen Wirtschaftsraums wird die Bereitstellung von Maschinen durch die Richtlinie 2006/42/EG (Maschinenrichtlinie) geregelt. Die Mitgliedsstaaten sind zum Erlass eigener Rechtsvorschriften verpflichtet, um den Anforderungen der Maschinenrichtlinie nachzukommen. In Deutschland regelt das Produktsicherheitsgesetz (ProdSG) die Bereitstellung von Produkten auf dem Markt. Welche Anforderungen Maschinen erfüllen müssen, wenn sie zur Verfügung gestellt werden, leitet sich aus dem ProdSG und der 9. Verordnung zum ProdSG (Maschinenverordnung – 9. ProdSV) ab. Mit der Anordnung der 9. ProdSV und dem ProdSG ist die Maschinenrichtlinie als einschlägige europäische Rechtsvorschrift in nationales Recht umgesetzt worden.
Seit 2011 gilt das aktuelle Geräte- und Produktsicherheitsgesetz
Zusammenhang von Maschinenrichtlinie und Maschinenverordnung.
(Bild: Phoenix Contact)
Das Geräte- und Produktsicherheitsgesetz (GPSG) wurde am 1.12.2011 durch das aktuelle ProdSG abgelöst. Im GPSG war die „Bereitstellung auf dem Markt“ und damit die wesentliche Veränderung durch den Begriff „Inverkehrbringen“ reguliert. Das „Inverkehrbringen“ wurde als „jedes Überlassen eines Produktes an einen anderen, unabhängig davon, ob das Produkt neu, gebraucht, wiederaufgearbeitet oder wesentlich verändert worden ist […]“ definiert.
Das ProdSG umfasst heute die Begriffe „Bereitstellung auf dem Markt“ und „Inverkehrbringen“. Letzteres beschreibt gemäß der Begriffsbestimmung der EG-Verordnung Nr. 765/2008 nur noch das erstmalige Bereitstellen eines Produkts auf dem Markt. Die Begrifflichkeit des wesentlich veränderten Produkts findet sich nicht mehr wieder, der zugrundeliegende Sachverhalt bleibt jedoch: Im ehemaligen GPSG wie im aktuellen ProdSG gilt ein gebrauchtes Produkt, das gegenüber seinem ursprünglichen Zustand wesentlich verändert wird, als neues Produkt.
Seminar-Tipp
Das Seminar „Sicherer Umbau von Maschinen und Anlagen“ hilft bei der praxisnahem Planung von Umbauten und vermittelt die wichtigsten Anforderungen zur Dokumentenprüfung.
Referent Jürgen Heimann sammelte seine praktische Erfahrung im Sondermaschinenbau und war 10 Jahre technischer Leiter in einem großen Filialunternehmen. Seit fast 25 Jahren hat er sich der Sicherheit verschrieben. Nach Ausbildung zur Fachkraft für Arbeitssicherheit war er für ca. 740 Filialen in Europa zuständig und ist seit 15 Jahren als Dozent zu verschiedenen Themen des Arbeitsschutzes tätig. Heute liegt sein Schwerpunkt im Bereich der Produktsicherheit, wo er seit über 10 Jahren in der Praxis Risiko- und Gefährdungsbeurteilungen sowie Betriebsanleitungen begleitet und seine Erfahrungen in Seminaren und Fachtagungen weitergibt. Seine Seminare mit den Schnittstellen zum Arbeitsschutz ergänzen sich und vermitteln ein hohes Maß an Praxisnähe.
Wann ein neues Produkt vorliegt
Dies ergibt sich u.a. aus dem „Blue Guide – Leitfaden für die Umsetzung der Produktvorschriften der EU – 2016“ Nr. 2.1: „Ein Produkt, an dem nach seiner Inbetriebnahme erhebliche Veränderungen oder Überarbeitungen mit dem Ziel der Modifizierung seiner ursprünglichen Leistung, Verwendung oder Bauart vorgenommen worden sind, die sich wesentlich auf die Einhaltung der Harmonisierungsrechtsvorschriften der Union auswirken, ist als neues Produkt anzusehen.“ Zudem wird die Terminologie in §72 des Leitfadens zur Anwendung der Maschinenrichtlinie vom Juni 2010 beschrieben: „Die Maschinenrichtlinie gilt auch für Maschinen, die auf gebrauchten Maschinen basieren, welche so wesentlich umgebaut oder wieder aufgebaut worden sind, dass sie als neue Maschinen angesehen werden können“.
Das Bundesministerium für Arbeit und Soziales bietet zum Thema „Wesentliche Veränderung von Maschinen“ in Verbindung mit dem Produktsicherheitsgesetz respektive der 9. ProdSV ein Interpretationspapier (Bek. des BMAS vom 09.04.2015 – IIIb5-39607-3 – im GMBl 2015, Nr. 10, S. 183-186) an. Es stellt klar, dass jede Veränderung einer Maschine zunächst auf ihre sicherheitsrelevanten Auswirkungen zu untersuchen ist. Die Beeinträchtigung der Sicherheit kann z.B. durch Leistungserhöhungen, Funktionsänderungen oder eine Modifikation der bestimmungsgemäßen Verwendung herbeigeführt werden.
Drei Fälle sind zu unterscheiden
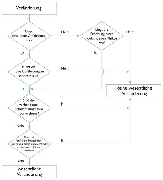
Um zu ermitteln, ob sich durch die Veränderung an der Maschine neue Gefährdungen ergeben haben oder sich ein bestehendes Risiko erhöht hat, sind drei Fälle zu unterscheiden:
1. Es liegt keine neue Gefährdung respektive keine Erhöhung eines vorhandenen Risikos vor, sodass die Maschine nach wie vor als sicher betrachtet werden kann.
2. Es besteht zwar eine neue Gefährdung beziehungsweise eine Erhöhung eines existierenden Risikos, die schon vor der Veränderung bestehenden Schutzmaßnahmen der Maschine sind aber hierfür weiterhin ausreichend, weshalb die Maschine noch immer als sicher eingestuft werden kann.
3. Es liegt eine neue Gefährdung respektive eine Erhöhung eines vorhandenen Risikos vor, was die existierenden Schutzmaßnahmen nicht mehr abdecken oder für deren Abwendung sie sich nicht eignen.
Entspricht eine Veränderung an einer Maschine dem 1. oder 2. Fall, sind keine zusätzlichen Schutzmaßnahmen erforderlich. Sollte der 3. Fall zutreffen, muss im Rahmen einer Risikobeurteilung systematisch geklärt werden, ob eine wesentliche Veränderung gegeben ist.
Ergänzendes zum Thema
Sicherheitslösungen für viele Branchen verfügbar
Jede Branche ist durch spezielle Anforderungen gekennzeichnet. Daher treten ja nach Anwendung unterschiedliche Gefährdungen und Risiken auf. Die Branchenexperten von Phoenix Contact haben sich tiefgreifende Kenntnisse des jeweiligen industriellen Bereichs angeeignet. Sie sind mit den besonderen Rahmenbedingungen sowie Sicherheitsvorgaben vertraut und verfügen über das entsprechende Safety-Know-how für die spezifischen Maschinen. Fundierte Erfahrungen liegen laut Herstellerangaben unter anderem in den folgenden Industriebereichen vor:
Entscheidungsschritte hinsichtlich der wesentlichen Veränderung von Maschinen.
(Bild: Phoenix Contact)
Wurde die Maschine wesentlich verändert, kann sie u.U. mit einfachen Schutzeinrichtungen in einen sicheren Zustand zurückgeführt werden. Meist kann man dieses Szenario als nicht wesentliche Veränderung bewerten, wird das Risiko ausreichend gemindert. „Unter einer einfachen Schutzeinrichtung im vorgenannten Sinne kann z.B. eine feststehende trennende Schutzeinrichtung verstanden werden. Als einfache Schutzeinrichtungen gelten auch bewegliche trennende Schutzeinrichtungen und nicht trennende Schutzeinrichtungen, die nicht erheblich in die bestehende sicherheitstechnische Steuerung der Maschine eingreifen. Das bedeutet, dass durch diese Schutzeinrichtungen lediglich Signale verknüpft werden, auf deren Verarbeitung die vorhandene Sicherheitssteuerung bereits ausgelegt ist, oder dass unabhängig von der vorhandenen Sicherheitssteuerung ausschließlich das sichere Stillsetzen der gefahrbringenden Maschinenfunktion bewirkt wird“, so das Interpretationspapier.
Stand: 08.12.2025
Es ist für uns eine Selbstverständlichkeit, dass wir verantwortungsvoll mit Ihren personenbezogenen Daten umgehen. Sofern wir personenbezogene Daten von Ihnen erheben, verarbeiten wir diese unter Beachtung der geltenden Datenschutzvorschriften. Detaillierte Informationen finden Sie in unserer Datenschutzerklärung.
Einwilligung in die Verwendung von Daten zu Werbezwecken
Ich bin damit einverstanden, dass die Vogel Communications Group GmbH & Co. KG, Max-Planckstr. 7-9, 97082 Würzburg einschließlich aller mit ihr im Sinne der §§ 15 ff. AktG verbundenen Unternehmen (im weiteren: Vogel Communications Group) meine E-Mail-Adresse für die Zusendung von redaktionellen Newslettern nutzt. Auflistungen der jeweils zugehörigen Unternehmen können hier abgerufen werden.
Der Newsletterinhalt erstreckt sich dabei auf Produkte und Dienstleistungen aller zuvor genannten Unternehmen, darunter beispielsweise Fachzeitschriften und Fachbücher, Veranstaltungen und Messen sowie veranstaltungsbezogene Produkte und Dienstleistungen, Print- und Digital-Mediaangebote und Services wie weitere (redaktionelle) Newsletter, Gewinnspiele, Lead-Kampagnen, Marktforschung im Online- und Offline-Bereich, fachspezifische Webportale und E-Learning-Angebote. Wenn auch meine persönliche Telefonnummer erhoben wurde, darf diese für die Unterbreitung von Angeboten der vorgenannten Produkte und Dienstleistungen der vorgenannten Unternehmen und Marktforschung genutzt werden.
Meine Einwilligung umfasst zudem die Verarbeitung meiner E-Mail-Adresse und Telefonnummer für den Datenabgleich zu Marketingzwecken mit ausgewählten Werbepartnern wie z.B. LinkedIN, Google und Meta. Hierfür darf die Vogel Communications Group die genannten Daten gehasht an Werbepartner übermitteln, die diese Daten dann nutzen, um feststellen zu können, ob ich ebenfalls Mitglied auf den besagten Werbepartnerportalen bin. Die Vogel Communications Group nutzt diese Funktion zu Zwecken des Retargeting (Upselling, Crossselling und Kundenbindung), der Generierung von sog. Lookalike Audiences zur Neukundengewinnung und als Ausschlussgrundlage für laufende Werbekampagnen. Weitere Informationen kann ich dem Abschnitt „Datenabgleich zu Marketingzwecken“ in der Datenschutzerklärung entnehmen.
Falls ich im Internet auf Portalen der Vogel Communications Group einschließlich deren mit ihr im Sinne der §§ 15 ff. AktG verbundenen Unternehmen geschützte Inhalte abrufe, muss ich mich mit weiteren Daten für den Zugang zu diesen Inhalten registrieren. Im Gegenzug für diesen gebührenlosen Zugang zu redaktionellen Inhalten dürfen meine Daten im Sinne dieser Einwilligung für die hier genannten Zwecke verwendet werden. Dies gilt nicht für den Datenabgleich zu Marketingzwecken.
Recht auf Widerruf
Mir ist bewusst, dass ich diese Einwilligung jederzeit für die Zukunft widerrufen kann. Durch meinen Widerruf wird die Rechtmäßigkeit der aufgrund meiner Einwilligung bis zum Widerruf erfolgten Verarbeitung nicht berührt. Um meinen Widerruf zu erklären, kann ich als eine Möglichkeit das unter https://contact.vogel.de abrufbare Kontaktformular nutzen. Sofern ich einzelne von mir abonnierte Newsletter nicht mehr erhalten möchte, kann ich darüber hinaus auch den am Ende eines Newsletters eingebundenen Abmeldelink anklicken. Weitere Informationen zu meinem Widerrufsrecht und dessen Ausübung sowie zu den Folgen meines Widerrufs finde ich in der Datenschutzerklärung, Abschnitt Redaktionelle Newsletter.
Das Interpretationspapier stellt ferner heraus, dass der Austausch von Bauteilen gegen identische Bauteile oder Bauteile mit identischer Funktion und identischem Sicherheitsniveau als nicht wesentliche Veränderung anzusehen ist. Gleiches gilt für den Einbau von Schutzeinrichtungen, die das Sicherheitsniveaus der Maschine erhöhen, aber keine weiteren Funktionen ermöglichen.
Gefährdungsbeurteilung erforderlich
Von der Risikobeurteilung zur CE-Kennzeichnung.
(Bild: Phoenix Contact)
Sollte keine wesentliche Veränderung vorliegen, ist dennoch im Rahmen der Gefährdungsbeurteilung zu prüfen, ob Maßnahmen notwendig sind, den Beschäftigten ein sicheres Arbeitsmittel zur Verfügung zu stellen. Denn der Arbeitgeber hat die Gefährdungsbeurteilung gemäß §3 der Betriebssicherheitsverordnung (BetrSichV) unverzüglich zu aktualisieren, sofern u. a. sicherheitsrelevante Veränderungen der Arbeitsbedingungen einschließlich der Modifikation von Arbeitsmitteln durchgeführt wurden.
Steven Altner, Experte für Maschinensicherheit im Competence Center Services, Phoenix Contact Deutschland GmbH, Blomberg.
(Bild: Phoenix Contact)
Liegt eine wesentliche Veränderung vor, ist die wesentlich veränderte Maschine wie eine neue zu behandeln. Für sie gilt dann das ProdSG und die 9. ProdSV. Zum Hersteller der Maschine wird die für die wesentliche Veränderung verantwortliche Person. Sie muss sicherstellen, dass a) die grundlegenden Sicherheits- und Gesundheitsschutzanforderungen des Anhangs 1 der Maschinenrichtlinie eingehalten, b) das entsprechende Konformitätsbewertungsverfahren durchlaufen und c) die jeweiligen technischen Unterlagen erstellt werden. Zudem muss eine Betriebsanleitung bereitgestellt werden. So weit erforderlich hat der Hersteller Warnhinweise an der Maschine anzubringen. Abschließend stellt er die Konformitätserklärung aus und versieht die wesentlich veränderte Maschine mit der CE-Kennzeichnung.
Quellen:
RICHTLINIE 2006/42/EG DES EUROPÄISCHEN PARLAMENTS UND DES RATES vom 17. Mai 2006 über Maschinen und zur Änderung der Richtlinie 95/16/EG (Neufassung)
Gesetz über die Bereitstellung von Produkten auf dem Markt (Produktsicherheitsgesetz - ProdSG)
Neunte Verordnung zum Produktsicherheitsgesetz (Maschinenverordnung) (9. ProdSV)
Leitfaden für die Umsetzung der Produktvorschriften der EU 2016 („Blue Guide“)
Leitfaden für die Anwendung der Maschinenrichtlinie 2006/42/EG - 2. Auflage - Juni 2010
Interpretationspapier zum Thema "Wesentliche Veränderung von Maschinen" (Bek. des BMAS vom 09.04.2015 – IIIb5-39607-3 – im GMBl 2015, Nr. 10, S. 183-186)