E-CAD Software sorgt für lebendige Elektro-Designs und erkennt Fehler
Zuken hat eine neue Lösung für elektronische Designs vorgestellt, die Fehler bereits während der Entwicklung erkennt und kostspielige Iterationen vermeidet: E3.eCheck ist Teil der E3.Series-Reihe und sorgt automatisch dafür, dass Schaltpläne funktionstechnisch korrekt sind und die Toleranzen für Drähte und Sicherungen eingehalten werden.
Anbieter zum Thema

E3.eCheck ist Teil der CAD-Software für die Elektrotechnik- und Fluid-Entwicklung E3.Series von Zuken. Die neue Lösung sorgt automatisch dafür, dass Schaltpläne funktionstechnisch korrekt sind und die Toleranzen für Drähte und Sicherungen eingehalten werden. Die Design-Analyse wird in Echtzeit durchgeführt und ersetzt somit zeitaufwändige manuelle Prüfungen.
In der Live-Webinar-Reihe E-CAD der konstruktionspraxis-Akademie hat Herr Bleher von Zuken bereits über die Neuheit informiert – hier gelangen Sie zur Aufzeichnung!
Software erkennt Fehler frühzeitig
„E3.eCheck ist die logische und verbesserte Fortführung der verfügbaren Werkzeuge für das Design von Kabelbäumen und Steuerungen“, so Steve Chidester, Head of International Marketing bei Zuken. „Die Zeiten, in denen erst das Prototyping und dann die Dokumentation erfolgte, sind bald vorbei. Heute ist es wichtig, dass Produkte durchgehend vom Konzept bis zur Fertigung entwickelt werden. E3.eCheck ermöglicht nicht nur eine schnellere und deutlich genauere Design-Analyse, sondern erkennt Fehler im Design schon sehr früh. So werden Zeit und Kosten gespart, da Prototyp-Iterationen entfallen.“
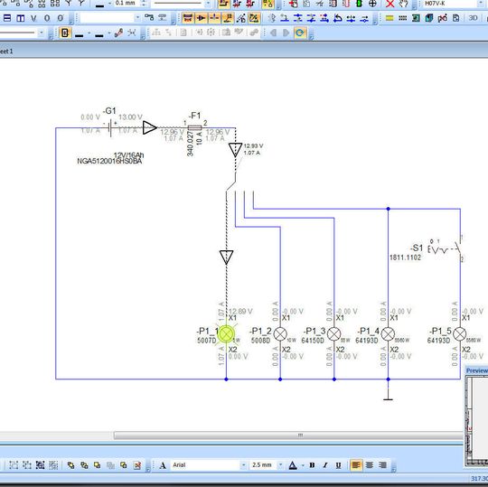
Lebendige Designs
E3.eCheck erkennt Toleranzfehler im Design und simuliert darüber hinaus Funktionsprüfungen anhand realitätsgetreuer Schaltpläne. Das Betätigen eines Schalters simuliert den Stromfluss durch den Schaltkreis. Kontakte oder stromführende Spulen werden geöffnet bzw. geschlossen, was wiederum andere Kontakte betätigt. Beim Stromfluss durch die Schaltung werden außerdem Lasten aktiviert oder deaktiviert. Der Anwender erhält so ein unmittelbares audiovisuelles Feedback über das Verhalten und die Funktion. Durch diese Simulation des tatsächlichen Verhaltens lässt sich die Qualität des Designs deutlich erhöhen.
Die verfügbaren Tests prüfen den Strom, den Stromweg, die Spannungsabfallanalyse und die Dimensionierung von Sicherungen, den Drahtquerschnitt, die Last und den voreingestellten Drahtaufbau.
Schlanke Entwicklung
Ein weiterer Vorteil der Lösung ist die Optimierung der Drahtquerschnitte. So lassen sich Kosten für Kupfer einsparen, und das Engineering wird im Gegensatz zu den bisherigen manuellen Berechnungen deutlich schlanker. Durch die höhere Design-Genauigkeit steigt auch die Produktqualität. In der Folge sinken die durch Rückrufaktionen und Imageschäden entstehenden Kosten, während die Kundenzufriedenheit zunimmt.
Die neue Lösung wurde speziell für die Gelände- und Sonderfahrzeugbranche, Luft- und Raumfahrt, die Automobilindustrie und den Maschinenbau entwickelt, kann jedoch auch in zahlreichen anderen Industrien eingesetzt werden.
Weitere Informationen finden Sie hier. (mz)
(ID:42313594)